[外絮] LPL官方weibo(冬季轉會期公告)
https://weibo.com/5756404150/QegTHnaMy
2025年英雄聯盟職業賽事冬季轉會期即將開始,起止時間為:2025年11月18日(上午
07:59)- 2025年12月10日(上午11:59)。對轉會規則有興趣的召喚師們可在評論區連結
獲取更多資訊。
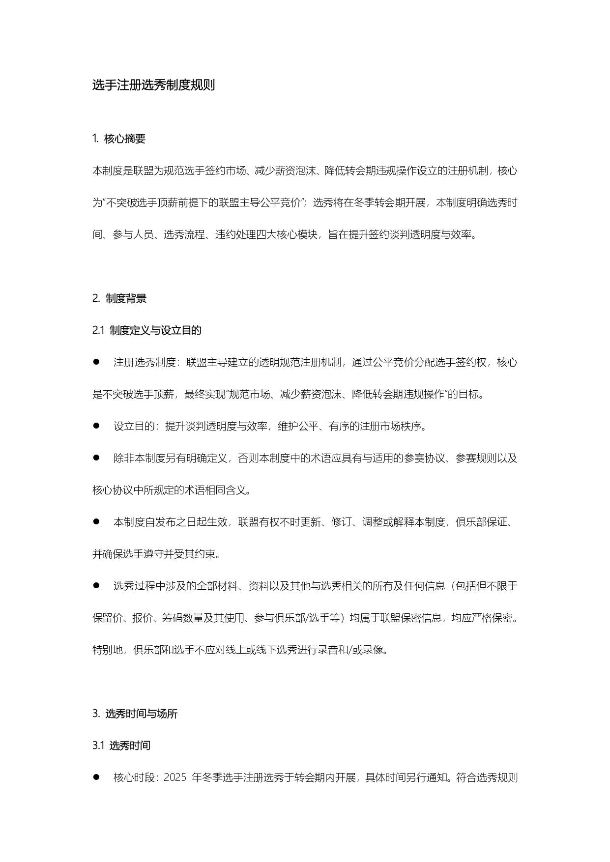
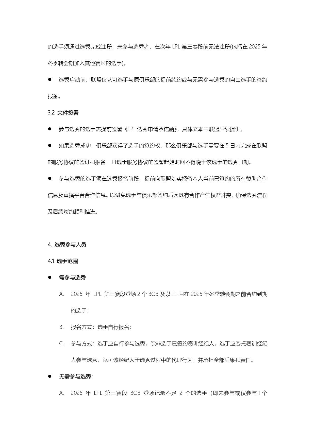
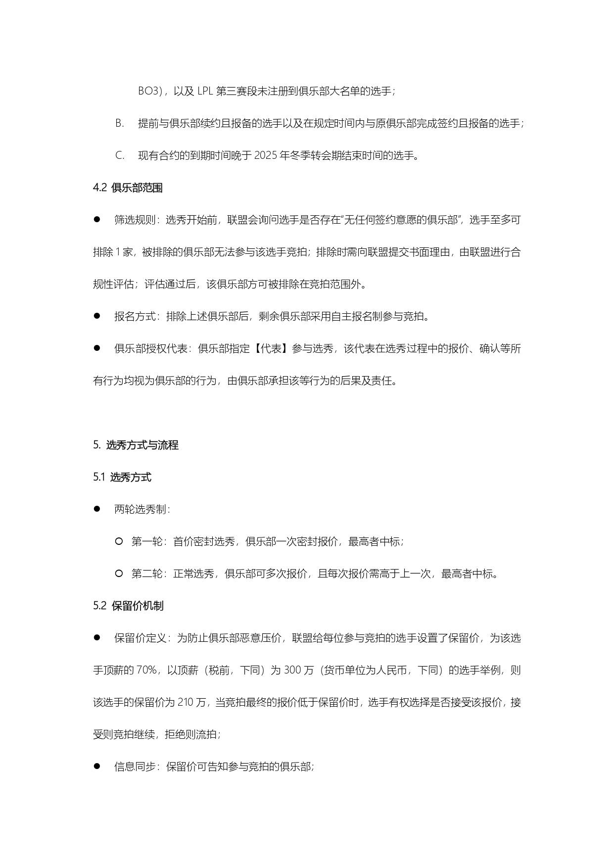
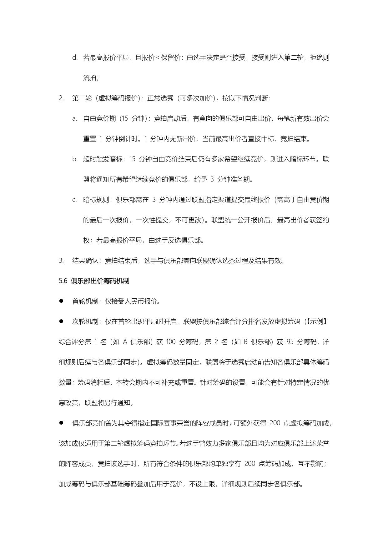
另外,聯盟此次轉會期將試行選秀制度,旨在創造一個更公平和透明的選手簽約環境,讓
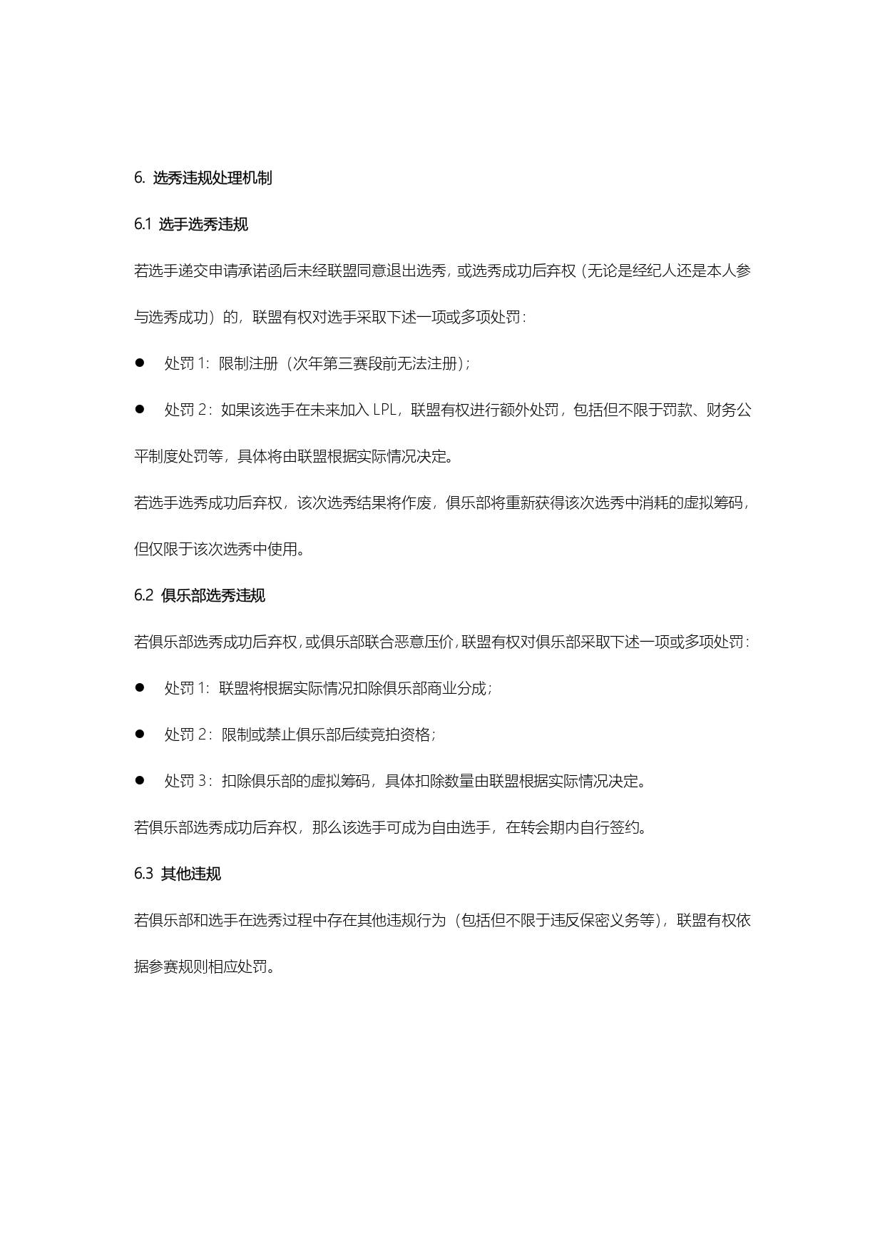
俱樂部和選手將注意力更加聚焦於賽訓成績本身,為召喚師們帶來優質的賽事內容體驗。
在新的製度下,俱樂部可以在財務公平規則允許的範圍內競爭選手的簽約權,同時我們也
引入了俱樂部貢獻分的概念,鼓勵俱樂部在成績、影響力、人才培養方面的積極貢獻。新
的規則中也設計了選手排除特定球團、設定最低薪資要求、休假時長要求等保障選手權益
的內容。
我們相信透過新規則的試行,能促進聯盟朝著更健康、有活力的方向發展,創造出更多精
彩的賽事內容。
2025年賽季英雄聯盟職業聯賽比賽規則:
https://lol.qq.com/news/detail.shtml?&docid=8482850656606081703
2025-2026賽季英雄聯盟職業聯盟選手註冊選秀制度:
https://lol.qq.com/news/detail.shtml?&docid=1189417980873538917
https://i.meee.com.tw/9dOA1mE.jpg







--
※ 發信站: 批踢踢實業坊(ptt.cc), 來自: 59.127.206.186 (臺灣)
※ 文章網址: https://www.ptt.cc/bbs/LoL/M.1763377376.A.C7F.html
推
11/17 19:03,
2小時前
, 1F
11/17 19:03, 1F
※ 編輯: wang7752 (59.127.206.186 臺灣), 11/17/2025 19:04:36
推
11/17 19:06,
2小時前
, 2F
11/17 19:06, 2F
推
11/17 19:06,
2小時前
, 3F
11/17 19:06, 3F
推
11/17 19:08,
2小時前
, 4F
11/17 19:08, 4F
推
11/17 19:09,
2小時前
, 5F
11/17 19:09, 5F
→
11/17 19:09,
2小時前
, 6F
11/17 19:09, 6F
推
11/17 19:10,
2小時前
, 7F
11/17 19:10, 7F
推
11/17 19:10,
2小時前
, 8F
11/17 19:10, 8F
→
11/17 19:10,
2小時前
, 9F
11/17 19:10, 9F
→
11/17 19:10,
2小時前
, 10F
11/17 19:10, 10F
→
11/17 19:10,
2小時前
, 11F
11/17 19:10, 11F
→
11/17 19:11,
2小時前
, 12F
11/17 19:11, 12F
→
11/17 19:11,
2小時前
, 13F
11/17 19:11, 13F
推
11/17 19:11,
2小時前
, 14F
11/17 19:11, 14F
推
11/17 19:12,
2小時前
, 15F
11/17 19:12, 15F
推
11/17 19:14,
2小時前
, 16F
11/17 19:14, 16F
噓
11/17 19:20,
2小時前
, 17F
11/17 19:20, 17F
→
11/17 19:24,
2小時前
, 18F
11/17 19:24, 18F
推
11/17 19:25,
2小時前
, 19F
11/17 19:25, 19F
→
11/17 19:29,
2小時前
, 20F
11/17 19:29, 20F
推
11/17 19:47,
1小時前
, 21F
11/17 19:47, 21F
→
11/17 19:47,
1小時前
, 22F
11/17 19:47, 22F
→
11/17 19:48,
1小時前
, 23F
11/17 19:48, 23F
推
11/17 20:01,
1小時前
, 24F
11/17 20:01, 24F
→
11/17 20:10,
1小時前
, 25F
11/17 20:10, 25F
→
11/17 20:11,
1小時前
, 26F
11/17 20:11, 26F
LoL 近期熱門文章
18
69
PTT遊戲區 即時熱門文章